招生计划
2025年,市南区小学一年级计划招生约5600人,初中一年级计划招生约4700人。
招生原则
1.规范阳光招生。严格履行义务教育控辍保学法定职责,加强学籍注册、管理和维护。严格落实各级关于民办义务教育的有关要求,统筹确定民办学校招生计划。实行双(多)胞胎捆绑派位。保障外来务工人员随迁子女入学。保障残疾儿童少年就近就便就读。落实优抚对象子女入学政策。
2.坚持科学统筹。招生入学政策整体保持稳定,科学划定学区范围,合理安排招生计划,继续实施公民同招,严格规范招生行为,优化招生报名流程,做好政策宣传解读。市南区统筹区域实际,对生源压力大、学位紧张的学校,通过设置当年有效的入学缓冲区、校内外联动、多校区办学、学位预警提示、科学统筹安置等方式,合理引导家长预期,做好入学保障。
3.立足实际优化。聚焦区域生源实际,统筹教育资源,优化招生办法,多措并举增加优质学位供给。积极探索全学段校舍和师资贯通使用,提升资源利用率,满足适龄儿童入学需求。对于招生方式微调的,全面征求意见,保障适龄儿童少年入学权益。立足区域空间拓展与学龄人口排浪式波动,结合开展学龄人口与基础教育资源配置分析规划要求,科学研判,优化教育设施布局规划。
4.持续扩优提质。立足区域“西提中扩东优”战略布局,深入推进集团化办学,扎实推进新校高位发展、初中强校提质行动,通过统筹扩容优质学校教育资源,深度实施全学段科学衔接贯通培养,加快办好一批条件一流、质量较高、群众满意的新优质学校,推动市南教育品质再提升。
1.青岛市第三实验初中(青岛五十七中)在保持面向东三学区公办小学毕业生对口直升的基础上,设立1个班面向市南区东一、东二、东四学区公办小学毕业生,多校划片招生(简称市南东片班),家长自愿报名,报名人数超过招生计划数,采取电脑派位方式录取。
2.青岛(市南)海信学校设立1个公办普通班试点(简称市南东一班),面向市南区东一学区的公办小学毕业生招生,家长自愿报名,报名人数超过招生计划数,采取电脑派位方式录取。公办普通班学杂费执行公办义务教育学生免除学杂费政策,学生餐费、校服费等服务性收费和代收费执行民办班标准。
3.青岛一中市南分校小学毕业生直升本校初中部,初中不再面向市南区西片其他小学毕业生招生。
4.青岛七中、青岛二十六中、青岛三十九中、青岛实验初中(市南中片班)面向中片学区小学毕业生招生,报名人数超过招生计划数,采取电脑派位方式录取。
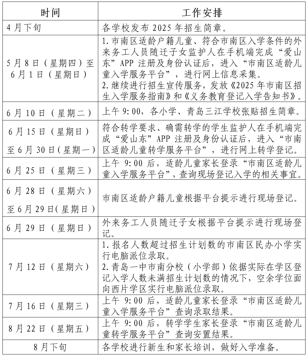
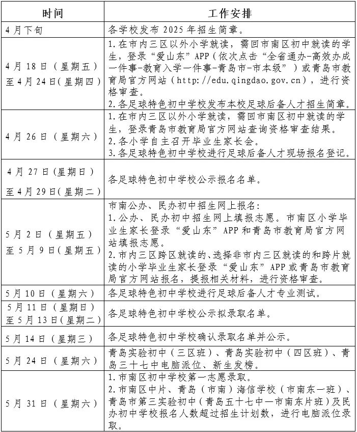
市南区2025年义务教育招生入学重点日程安排
1.小学入学重点日程安排

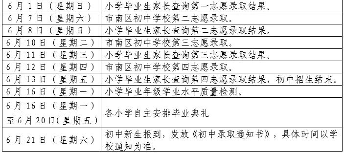
2.初中入学重点日程安排

