普通类、体育类常规批第3次志愿等录取结果可查!
2023-08-03 14:46 来源:山东高考一点通
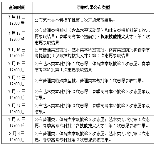
根据山东省教育招生考试院发布消息,我省2023年普通类和体育类常规批第3次志愿、艺术类专科批第2次志愿、春季高考专科批第2次志愿录取结果于今天(8月3日)12:00后开放!考生可通过以下方式查询录取结果。
(一)短信推送。山东省教育招生考试院将为已录取的考生推送短信,考生接收短信的手机号为高考报名使用的手机号。
(二)山东省教育招生考试院门户网站查询。考生可登录山东省2023年普通高考录取查询平台(https://cx.sdzk.cn/)查询本人录取结果。
特别提醒:每位考生只有一次被录取的机会,考生一旦被一所大学录取,则不会再被其他大学录取。如果不想去被录取的大学,无法申请退档,只能放弃入学资格,请考生谨慎对待。

扫码查询
注:根据录取进度不同,录取结果公布的具体时间可能会略有变化,请及时关注山东省教育招生考试院网站。