山东省教育招生考试院发布了《关于印发山东省夏季高考体育类专业考试招生调整优化实施方案的通知》,
通知提出:自2025年起,增设体育类专业本专科文化录取控制分数线。其中,本科体育类专业文化录取控制分数线为普通类一段线的65%,高职(专科)体育类专业文化录取控制分数线与普通类二段线相同。体育专业测试合格分数线划定办法、综合成绩折算办法不变。逐步探索提高文化成绩在综合成绩中所占比重,引导体育考生专业、文化并重。
自2024年起将健美操项目纳入体育类专业招生范围,作为体育专业测试的专项测试项目。健美操专项考生的体育专业测试成绩由基本素质测试和健美操专项测试成绩组成,执行当年体育类专业录取政策。
具体内容一起来看~
山东省招生考试委员会
关于印发山东省夏季高考体育类专业考试招生调整优化实施方案的通知
各市招生(考试)委员会,各高等学校:
现将《山东省夏季高考体育类专业考试招生调整优化实施方案》印发给你们,请遵照执行。
山东省招生考试委员会
2023年6月20日
山东省夏季高考体育类专业考试招生调整优化实施方案
体育类专业考试招生是普通高校考试招生工作的重要组成部分,是选拔培养体育专业人才的重要途径。为深入贯彻党的二十大精神和习近平总书记关于教育工作的重要论述,落实《深化新时代教育评价改革总体方案》,结合我省实际,对夏季高考体育类专业考试招生工作进行优化调整,组织专家论证并广泛征求意见,制定了《山东省普通高校招生体育类专业统一测试内容、标准与办法(2025年起试行)》实施方案。
一、总体要求
以习近平新时代中国特色社会主义思想为指导,全面贯彻党的教育方针,落实立德树人根本任务,从有利于促进学生健康发展、科学选拔人才、维护教育公平出发,进一步加强和改进高校体育类专业考试招生工作,推动构建引导学生德智体美劳全面发展的体育专业人才选拔评价体系,为建成体育强国、教育强国提供人才支撑。
二、工作原则
(一)注重文化素养。
坚持正确育人导向,根据高校体育类专业培养需要,逐步扭转高校体育类专业人才选拔“重专业轻文化”倾向,引导体育类专业考生提升文化素质。
(二)坚持平稳过渡。
在当前体育类专业考试招生政策的基础上进行优化完善,保持基本框架不变,稳步推行优化调整实施方案。
(三)保障科学选拔。
分项目、分性别确定评分常模,建立数学模型合理调整测试标准,推进项目间标准相对均衡及各项目内成绩正态分布,保持适当区分度,形成注重综合考核、科学选拔专业人才的工作机制。
(四)坚持综合考量。
测试内容和标准参考借鉴各方因素,包括原国家体委和教委制定的体育考试评分标准、其他省份体育专业测试标准和考试内容、运动员等级标准等,结合我省实际情况,经专家研究论证确定。
三、主要任务和措施
此次调整优化实施方案自2025年起实施,其中健美操项目自2024年起由艺术类专业调整至体育类专业进行考试招生。
(一)增设体育类专业文化录取控制分数线。
自2025年起,增设体育类专业本专科文化录取控制分数线。其中,本科体育类专业文化录取控制分数线为普通类一段线的65%,高职(专科)体育类专业文化录取控制分数线与普通类二段线相同。体育专业测试合格分数线划定办法、综合成绩折算办法不变。逐步探索提高文化成绩在综合成绩中所占比重,引导体育考生专业、文化并重。
(二)提高基本素质测试项目测试标准。
综合参考借鉴各方面专业测试标准,结合我省实际情况,调整基本素质测试标准,促进各项目成绩呈现正态分布,体现较好区分度,形成科学合理的测试评价标准。
(三)优化部分专项测试标准和内容。
通过优化专项测试项目标准和内容,达到各项目间测试难度、赋分标准、成绩分布相对均衡合理。根据我省实际情况,提高部分满分率过高的项目标准,完善主观性强、受环境、偶然因素等影响较大的测试内容和评分标准。今后,根据各专项生源数量和成绩分布等情况,我省将动态调整体育专业测试项目、内容、标准与办法。
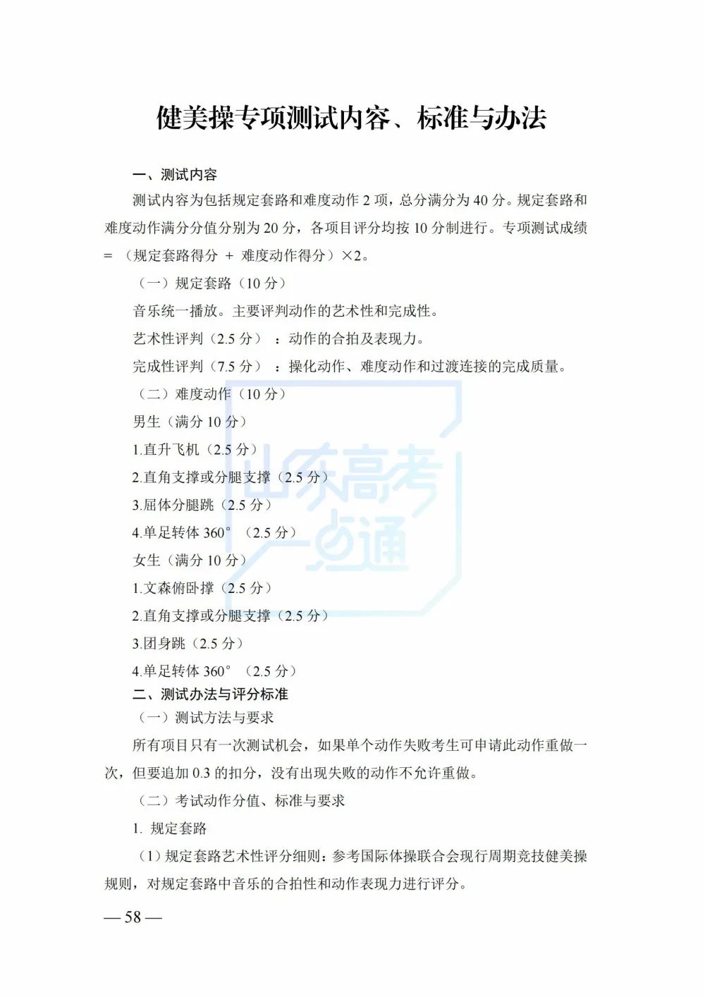
(四)增设健美操专项测试项目。
根据国家对艺术类专业改革的有关要求,自2024年起将健美操项目纳入体育类专业招生范围,作为体育专业测试的专项测试项目。健美操专项考生的体育专业测试成绩由基本素质测试和健美操专项测试成绩组成,执行当年体育类专业录取政策。
四、工作要求
(一)加强组织领导。
各地各高中学校要充分认识体育类专业考试招生调整优化对进一步促进教育公平、科学选才的重要意义,坚持问题导向、目标导向和效果导向相结合,切实加强组织领导,落实工作任务,严格规范管理,确保政策平稳实施。
(二)做好准备工作。
进一步细化、完善体育专业测试考务管理办法,做好分类培训,明确工作职责。加强信息化管理,推进测试评分电子化,强化测试数据安全保密。
(三)强化宣传解读。
各地各高中学校要加大政策宣传解读力度,及时回应社会关切,解疑释惑、凝聚共识,营造良好环境和氛围。要充分发挥高中学校的主体作用,通过主题班会、课堂教学、专题家长会等形式为考生和家长做好政策宣传解读,指导学生了解政策、积极备考。各地要及时研究解决工作推进过程中遇到的新情况新问题,不断总结经验,及时调整完善措施。
附件:山东省普通高校招生体育类专业统一测试内容、标准与办法(2025年起试行)





























































