目前,招飞主要分为空军招飞、海军招飞、民航招飞三大招飞。其中空军、海军的招飞录取工作均安排在普通类提前批之前进行,考生不需填报志愿。民航招收飞行学员录取工作安排在普通类提前批,考生须随夏季高考普通类提前批填报高考志愿。对于广大热爱并有志从事祖国民航事业的高中生来说,可以参加民航招飞。
今天,小编重点和大家了解一下民航招飞的相关招生政策和录取情况。飞行技术专业其实就是在操作飞机的驾驶飞行,培养飞行员这样一些专业人才,需要在高考前提前报名,然后进行严格的体检,通过上站、面试各个环节的初审之后,最终才能够获得合格的资格,有了合格的资格才能够去填报相应的志愿,最终被录取。录取之后,会到相应的院校去培养这种飞行驾驶的相关人才,这种人才目前还是饱受欢迎的。
民航招飞分主要为本科和专科两种类型,2023年招收本科专业的院校有中国民用航空飞行学院、中国民航大学、黑龙江八一农垦大学、滨州学院、山东交通学院;招收专科专业的院校有滨州学院。
一、选考科目要求
山东省2023年民航招飞招生院校、招生专业、预计计划及选考要求

从上图可以看出,2023 年在山东省安排民航招飞共有196个本科计划,10个专科计划。对照表格中各高校飞行技术专业的选考科目要求我们发现,5所院校中,除了滨州学院的定翼机驾驶技术(专科)无选科要求之外,中国民用航空飞行学院等其他院校选考科目要求都是一样的,均要求在考物理、化学中选择一门科目报考。这也提醒未来有志于报考飞行技术类院校的考生,在进行科目选择的时候,可以对物理或者化学科目多加考量。
此外,针对高一高二的同学来说,需要参照2024版选科要求。此前根据山东省教育招生考试院公布的《2024年普通高校招生专业(专业类)选考科目要求》,报考民航招飞须同时选择物理、化学两门科目。

二、报考条件
凡符合2023年普通高等学校招生考试夏季高考报名条件及民用航空背景调查要求和招飞体检鉴定医学标准,身高 168cm— 188cm,体质指数 BMI18.5—24[BMI=体重(kg)/身高 m²],任何一眼裸眼远视力不低于C字表 0.1,无色盲、色弱、斜视的高中应、 往届男性毕业生(外语限英语)均可报考。
三、合作招飞航空公司
中国民用航空飞行学院:按照中国民用航空局、教育部文件《普通高校飞行技术专业招收飞行学生实施办法》(民航发[2019]75号)通知要求,学校与国航、东航、南航实施校企合作招飞,同时,受国内其他航空公司委托,为其代招飞行技术专业学生。
中国民航大学:2023年委托培养单位包括中国国际航空公司、中国东方航空公司、中国南方航空公司、深圳航空公司、山东航空公司、中国国际货运航空公司、长龙航空公司7家航空公司以及本校飞行教员。
黑龙江八一农垦大学:目前主要依托的联合培养基地是北大荒通用航空有限公司和河北翼飞通用航空股份有限公司。
滨州学院:2023年面对山东省进行“订单式”联合培养的单位有:中国国际航空股份有限公司、山东航空股份有限公司、四川航空股份有限公司、中国邮政航空有限公司。
山东交通学院:2023年学校招收高中自费养成生飞行学员30人,招飞区域为山东、河北、河南,最终到委托培养单位青岛九天国际飞行学院股份有限公司从事航校飞行教员工作。
四、报考流程及时间节点

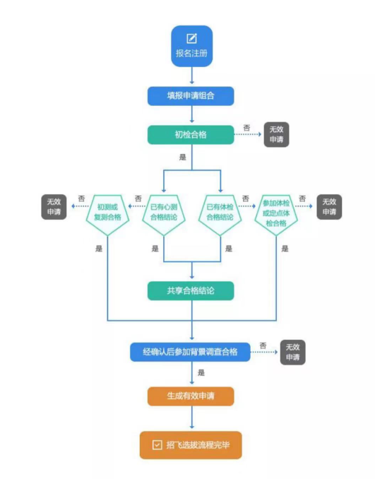
(一)报名注册
按照往年要求,一般在高考前一年大约9月—10月,考生通过教育部阳光高考平台登录“中国民用航空招飞信息系统”或手机下载 APP“民航招飞”报名。考生需仔细阅读有关政策文件、考生手册及院校招生章程,在了解相关信息的基础上,符合自荐条件并征得家长同意后自愿报名。
注:考生注册、填报招飞志愿组合、预选初检、招飞体检鉴定(含飞行职业心理学检测)、民用航空背景调查、有效招飞申请确认等高考前选拔工作均通过“招飞系统”完成。
(二)初检预选
根据此前发布的《关于做好山东省2023年民航招收飞行学员工作的通知》,2023年民航招飞初检工作2023年1月10日开始。提醒考生,往年初检在高考前一年的11月至12月份,视力不达标的考生一定要在进入高三时提前治疗,在身体素质方面要保持体重。
我省在济南、青岛、济宁3市设立招飞初检站,各招生院校按照规定时间在每个初检站分别组织初检预选工作,各市考生须携带身份证、初检预选前 48小时内核酸检测阴性纸质证明、《山东省2023年民航招飞初检人员健康管理信息采集表》、《山东省民航招飞考生身体基本情况登记表》及报考院校规定的证件材料等,按照规定的时间地点到达指定初检站,参加拟报考院校组织的民航初检预选。
2023年民航招飞初检安排

推荐阅读:2023年民航招飞初检1月10日开始,哪些考生可报名?如何报名?一文读懂
(三)体检及背景调查
2023年民航招飞体检及背景调查具体时间还未公布,按照往年来看一般会在高考当年的2至5月进行。
体检鉴定(含飞行职业心理学检测)及背景调查,由各招生院校组织通过初检预选的考生进行体检鉴定(含飞行职业心理学检测),并对通过体检鉴定的考生进行背景调查。具体时间安排由招生院校通知考生,考生可以登录“招飞系统”进行相关信息查询与确认。
关于体检,有以下几点注意事项需要考生了解:
1.已参加体检但还未获取结论的考生,不能再次参加体检。
不能。当考生已参加某一招飞申请组合的招飞体检但未得出结论时,该申请组合的体检状态为“在体检”,此时考生需要等待体检结论,在此期间无法参加其他招飞申请组合的体检,其他送培单位也无法提交考生的体检信息。当考生这一申请组合已得到体检结论且不为“合格”后,考生可以再次参加其他申请组合的体检。
2.已参加体检,且结论为“合格”的考生不需要再次参加其他招飞申请组合的体检。
考生的体检合格结论共享,不合格结论不共享。当考生某一申请组合的体检合格时,其他初检合格的申请组合会自动共享考生的这一体检合格结论,考生无需再参加任何体检。但已体检不合格的申请组合,不共享其他申请组合的体检合格结论。
3.招飞心理测试一般与体检同步进行,如考生初次参加心理测试通过,则不需要再参加,所有志愿组合的心理测试结果全部共享合格。如心理测试不通过,经招飞单位同意,考生还有一次复测机会,复测合格,则所有申请组合的心理测试全部共享合格,复测不合格,说明考生不适合从事飞行职业,该考生的招飞选拔所有流程终止。
4.如果考生有一个或多个体检“未完成”、“未参加”、“待结论”的申请组合,或者确实无法在既定时间内参加体检,或者错过了意愿报考单位安排的体检,还可以自行去民航招飞定点体检机构参加定点体检。定点体检结论与参加单位组织的体检结论具有同等效力。
5.当考生的某一个申请组合的背景调查为不合格时,该申请组合为无效申请,可以重新选择其他符合要求的申请组合申请背景调查。但待背景调查的申请组合,与有效招飞申请的加总之和,不超过2个。例如,当考生选择合格申请组合A和B确认有效招飞申请之后,B经背景调查不合格,则B为无效申请。此时,考生还可以选择合格申请组合C再次进行背景调查。如果A、C均合格,则考生的有效招飞申请有且只有A、C两个。如果A合格、C不合格,考生还可以再次补充1个合格申请组合进行背景调查。如果A、C均不合格,考生还可以再次补充2个合格申请组合进行背景调查。
(四)参加高考、录取
按照发布的《关于做好山东省2023年民航招收飞行学员工作的通知》,2023 年5月底前,各招生院校须将符合飞行技术专业招生条件考生名单纸质版和电子版报送省教育招生考试院(报送格式另行通知)。
考生参加当年高考,高考成绩公布后进行志愿填报。民航招收飞行学员录取工作安排在普通类提前批,考生须随夏季高考普通类提前批填报高考志愿,两次志愿填报机会,均实行以学校为单位的志愿模式,每次填报一个高校志愿和一个专业志愿。同一院校本科、专科分别单设投档单位。
注:2022年普通类提前批填报志愿时间2022年为6月30日、7月14日,2023年志愿填报及录取具体办法另文下达。
根据《关于印发<普通高校飞行技术专业招收飞行学生实施办法>的通知》(民航发〔2019〕75 号)规定,招飞录取最低控制分数线按当地当年高考文化课总分的 60%执行;外语单科成绩要求在不低于当地当年外语单科总分的60%基础上由各招飞院校自行确定,并在招飞院校的招生章程中予以明确。
五、往年录取数据
考生和家长在规划提前批报考的时候,往往需要参考一下往年相关的高考数据。小编汇总整理了近几年高校飞行技术专业在山东的录取分数情况,供大家进行参考。

注:由于个别院校并没有在官网上公布提前批军校的录取信息,表格中对应的地方以“\”来表示。
六、注意事项
01
如何进入招飞系统?
教育部阳光高考平台是中国民用航空招飞信息系统唯一入口。考生可打开“教育部阳光高考平台民航招飞报考指南”(http://gaokao.chsi.com.cn/gkzt/mhzf),点击“报名入口”进入招飞系统。所有招飞相关的信息将会发布在教育部阳光高考平台、民航招飞系统、有关省级招办和考试院、招飞院校、航空公司的官方网站上,其他信息来源请仔细甄别、谨慎采纳。
02
什么是招飞申请组合?如何填报招飞申请组合?
考生可选择填报的“招飞院校+送培单位”申请组合形式和数量,由在当地安排招飞计划的招飞院校,以及参与合作招飞的送培单位数量确定。例如在考生的生源地招飞的有院校A、B,送培单位有A、B、C、D[C、D为送培单位(合作)],则可填报的申请组合为“A+A”、“A+C”、“A+D”、“B+B”、“B+C”、“B+D”中的若干或全部。招飞申请组合在有效申请达到2个之前,或心理测试复测不合格之前均可增加。请注意,同样的申请组合能且仅能填报一次,如之前填报了某一申请组合,无论该申请组合在哪一阶段、是否合格、是否成为有效招飞申请,考生都不能再次添加同一申请组合。考生可以取消处于报名状态(未进行初检)的申请组合,但显示“合格”、“不合格”、“审核中”的申请组合不得取消。
03
如何确认有效招飞申请?
当考生所填报申请组合的初检、体检、心理测试都合格后,可进入确认有效招飞申请阶段,在此阶段考生可以确认至多2个符合上述要求的申请组合,然后参加送培单位对考生进行的背景调查。背景调查合格的申请组合,正式成为考生在招飞系统上的有效招飞申请。请注意,有效招飞申请最多2个,一旦选择、不能更改!一旦申请参加背景调查,不能更改、删除、撤回;一旦成为有效招飞申请,不能更改、删除、撤回;一旦有效招飞申请达到2个,那么恭喜考生,在招飞系统上参与招飞选拔的流程完毕,可以据此填报该招飞院校飞行技术专业(本科)的高考志愿!
04
何时确认有效招飞申请?
根据工作安排,招飞系统将于2023年2月1日开通确认有效招飞申请功能,考生可以选择符合要求的申请组合申请参加相关送培单位的背景调查。请注意,为了保证背景调查的工作时间,各送培单位均设置了申请参加本单位背景调查的截止日期,考生需要在此日期之前申请,过期无法申请。不得在未确认有效招飞申请时参加该申请的背景调查。
05
如何根据有效招飞申请填报高考志愿?
有效招飞申请是考生填报招飞院校飞行技术专业高考志愿的依据。如果考生所填报飞行技术专业高考志愿中的招飞院校不在有效招飞申请范围内,招飞院校不予录取。招飞系统中的2个有效招飞申请没有先后、主次之分,具有同等效力。这意味着,如果考生有2个有效招飞申请,包含2所不同的招飞院校,那么该考生能否被录取、被这2所院校中的哪所录取,取决于他在高考飞行技术专业志愿中填报的是这两所院校中的哪所、填报的顺序以及高考成绩。
06
哪些招飞选拔环节的哪种结论会共享?
为帮助考生在招飞选拔过程中节约时间和费用,便于更好地备考,同时让考生有机会在更多的合格申请组合中选择确认有效招飞申请,系统对部分环节的结论在特定情况下设定了结论共享。请注意,这里的结论共享特指申请组合之间共享。
初检:“合格”、“不合格”,均不共享;
体检:“合格”、“不合格”、“未完成”、“未参加”、“待结论”,其中“合格”结论共享给其他“未完成”、“未参加”、“待结论”的申请组合;
心理测试:“合格”、“不合格”,均共享;
背景调查:“合格”、“不合格”,均不共享;
07
在实行划片招飞的省份如何填报招飞申请组合?
实行划片招飞的省份,省内不同地、州、市、县的考生所能报考的招飞院校可能有所不同。招飞系统目前针对生源地生成的招飞院校及送培单位列表以省为单位,无法精确到地、州、市、县,请务必自行确定可报考的招飞院校和送培单位。请考生在填报申请组合前,查询所在生源地考试院所公布的划片信息,也可提前联系招飞主管询问,务必在填报前了解清楚自己能报哪些招飞院校和送培单位。
08
在招飞系统上能查询什么信息?
在考生登录系统后,可查询到目前各申请组合的报名状态,包括各个申请组合的初检、体检、心理测试、背景调查的结论。还可以查询相关政策、各招飞院校和送培单位的招飞简章及招飞动态(包括初检、体检、心理测试、背景调查相关活动时间安排及要求)等。
关于宣传动员及初检安排。各送培单位的线下招飞宣传动员和初检时间安排由考生所在地的招办或考试院确定。具体宣传动员及初检安排可在招飞系统首页上发布,也可由送培单位工作人员到校内宣传通知。
关于体检及心理测试安排。各送培单位体检及心理测试时间由各送培单位与符合要求的专业体检鉴定机构确定。具体时间和地点主要由负责您生源地招飞工作的招飞主管通知考生。相关通知也会在招飞系统上发布。
关于背景调查安排。具体背景调查要求会由负责考生生源地招飞工作的招飞主管通知考生。相关通知也会在招飞系统上发布。
09
有问题联系谁?
一般情况下,考生仅需要及时注册系统、准确填报信息、根据意愿填报招飞申请组合,并及时查询信息即可。各项安排也会有招飞主管根据考生注册的手机号主动与其联系。特殊情况下,如果考生仍有疑问、或有其他任何问题,可根据招飞系统登录页上的【联系方式】一栏,查询到当地有关招飞院校和送培单位的招飞主管联系方式,随时联系他们。
10
自费生是什么意思?
飞行技术专业有别于其他专业,在学习期间,除了在学校完成理论学习,还要到民航局认定的飞行训练机构进行飞行实际训练,获得相应执照。因飞行训练实际成本费用高昂,我国民航飞行员培养一般采用由送培单位(航空公司等)支付学生飞行训练费用。自费生指有关招飞院校和送培单位协商确定,招收学生的飞行训练相关费用,由学生自行承担。具体自费方式可通过有关招飞院校的招飞简章和协议文本了解,也可向有关招飞院校咨询。